Regular agent functions in call center

Agent Account, Agent Number and Device

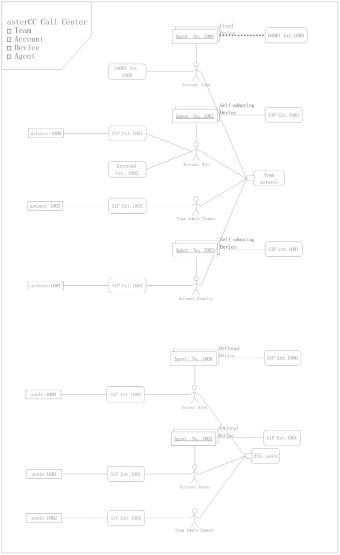
In astercc commercial, there are entries like team, user, user group, extension, agent, agent group, agent group administrator, agent extension, agent number and agent password.

  • Each team can be regarded as a individual system, which needs a unique identification for the team identity (e.g., the default team identity is astercc). Teams will not be able to influence each other. Each team has their only administrator, and can assign one trunk or a trunk group as their default outbound calling trunk (group).
  • User is a login unit (to login via a website, username and password are necessary) and billing unit. A user can belong to the system or a team. The system does not cap the user number.
  • User group is the set of users. A user group can assign a trunk or a trunk group, which functions when the extensions under that group place calls.
  • An extension must belong to a user; and one user can have more than one extension. Extension can be either an internet extension (soft phone, audio gateway, IP phone), or a phone number (cell phone, landline telephone).

Unlike most system, when register an internet extension, the form of username has to be team identity-extension number, e.g., astercc-5000. Please do not use the same password for registration and login.

  • An agent is the basic unit of a call center. Each agent must belong to a user.
  • An agent extension can be either a system extension or a number. Agent extensions can be divided into:
    • fixed extension: the extension number is unchangeable
    • self-adapting: before sign in, an agent can pick a number that has not been used by other extensions.
    • dynamic: the system will first check if a soft phone from a same IP has already registered, and if not, it will select the number that soft phone is corresponding.
  • Agent group: this is the working unit of agents. Each agent must belong to at least one agent group.
  • Agent group administrator: the administrator has more access. E.g., the administrator can monitor, 强插, whisper, etc. When the group is undergoing an outbound task, the administrator can also acquire the following access by default, like to import data, export statement, record, etc. Each agent group can have 0 or more administrators.
  • Agent number: only used when sing in through a telephone or announce the agent number.
  • Agent password: only used when 调用(invocate?) functions related to that agent through 接口.

Call Popup

Call popup is a frequently-used agent function in call centers, often integrated with business systems, like CRM and telesales system. In order to achieve call popup, we are in need of a configured business system for agents. Astercc commercial offers multiple types of business functions for customers, including:

And at the same time, the system supports a third party system for integrate, and customers can easily have their own systems pops up.

Outbound Popup

Outbound popup means agents directly dial their corresponding number. When using it, agents have to pay attention to the following tips,

  • The extension has to enable the agent mode
    • the agent has to be in signed in status
    • signed in through agent page
    • signed in through dialing *64 from a telephone
    • fixed agent does not need to sign in
  • the agent group that the agent signs in has to have a business module

Direct Inbound Popup

Direct inbound popup means that the call is not from a queue, such as a DID binding call, or a call from a ring group

  • There are two conditions for a direct inbound popup
    • the extension has to enable the agent mode
    • A corresponding popup application can be found in the binding inbound application

Popup from queue inbound call is mostly wide used in call center, like inbound calls and predial Pay attention to the following tips when using popup from queue inbound call,

Click Dial

Click dial means to click the button on the page to place calls, which comes with the business system, and agents can also enter numbers to call in the call panel ( the agent must have outbound permission).

The working procedure of click dial– the system calls the agent extension, after getting through, the system will then call the customer number. We suggest that agents enable the auto answer function.

Only when the group that the agent signed in has a corresponding business system can the calls be placed through the page.

Pause

Agents can use this function when they need a pause, and the total time and reason will be shown in the agent performance statement.

Only in the ACW and idle status can an agent pauses

Working Way

There are three working ways for agents,

  • Dial-out only: agents can only practice outbound calls, and will not receive calls assigned by the group
  • Dial-in only: agents can only receive calls from the queue, and cannot place outbound calls
  • All: agents can do both
  • Self-selection: agents can switch among the previous three ways.

ACW

ACW means when an agent finishes a call, it will automatically enter ACW status, while the group he belongs will not give him any call. The agent can deal with data during this time before he turns into idle statue.

  • Ring: regardless of whether get through, it enters ACW after ring.
  • Answered: it only enters ACW when the call is answered.
  • Disabled: it won't enter ACW automatically.

In Campaign, the system would exits ACW when submit

Transfer Consult and Conference

Agents can use the consult function to tranfer the call or enter a conference during a call

  • Click the consult icon, select or enter the number that is being consulted
  • When the consulted party answers the call, the agent will be talking to that party, and meanwhile the client will be listening to the MOH
  • The agent clicks transfe and enters ACW or idle status, and the clients will be talking to the consulted party
  • The agent click conference and it will become a three-party conference
  • The agent can hang up any call party or all with the call panel.

asterCC supports a 30-party call conference started by an agent

Hold

During a call, the agent can use this function to pause a call, and at the same time, the customer will be listening to the MOH. Click it again to resume the call.

Email, SMS and Fax

These all need extra configuration

en/regular_function_description_in_call_center/agent_functions.txt · Last modified: 2017/12/12 03:05 (external edit)
Recent changes RSS feed Debian Powered by PHP Valid XHTML 1.0 Valid CSS Driven by DokuWiki